

近日,国家发展改革委、国家统计局、生态环境部联合印发《关于加快建立统一规范的碳排放统计核算体系实施方案》(以下简称《方案》),作为构建碳达峰碳中和“1+N”政策体系中的重要环节。碳排放统计核算是实现碳达峰碳中和的基础性工作,加快建立统一规范的碳排放统计核算体系对于助力区域、行业、企业降碳、完善碳排放权交易市场、应对气候变化国际谈判等工作具有重大意义。
《方案》提出了四项重点任务,全面支撑建立健全碳排放统计核算体系。钢铁行业是落实碳达峰碳中和的重要领域,本文针对钢铁行业如何赋能重点任务落地进行解读。

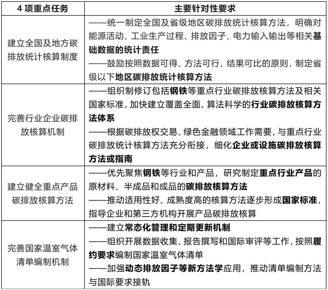
《方案》针对国家和地方、行业企业、重点产品三个层面,并统筹国际应对气候变化要求,提出四个方面的重点任务要求。
表1 《方案》提出重点任务及相关要求


为加强企业温室气体排放管理,促进减少温室气体排放,我国在“十二五”期间即提出“建立完善温室气体统计核算制度”、“加快构建国家、地方、企业三级温室气体排放核算工作体系”等要求;“十三五”期间,进一步明确了“实行重点企业直接报送温室气体排放和能源消费数据制度”要求,并组织编制了钢铁等多个行业核算报告指南及标准。
基于此,钢铁企业已开展2013年-2020年企业碳排放数据的核算、报告与核查工作,为行业、企业低碳转型奠定了较为坚实基础。
碳达峰碳中和背景下,碳排放统计核算工作被赋予更多需求及更高要求。切实突破钢铁行业碳排放统计核算体系面临的挑战,确保《方案》重点任务落地,钢铁行业应充分体现源头赋能、数字赋能、理念赋能,重点提出以下四方面具体建议措施。

实现科学考核,能耗“双控”向碳排放总量和强度“双控”转变,形成减污降碳的激励约束机制,需要从根本上实现制度的创新,应强化低碳的统领作用,但对于以低碳为统领理念存在的一些认识误区必须正视,“统领”并不是“全替代”。
在创新体制机制方面,我们提出的C+4E低碳发展理论体系,其核心思想是“以提高碳生产率为核心,实现节约能源,提高经济效益,环境协同治理,构建基于碳足迹的钢铁生态产业链”,即以低碳评价指标来指导行业企业更有效开展节能减排增效工作,而不是以低碳转型工作代替了现有的节能、环保、循环经济等工作。
同样,在建立碳排放统计核算体系方面,不是简单将“能源折标系数”替换为“碳排放因子”就是实现能耗“双控”向碳排放总量和强度“双控”转变。应既注重发挥低碳的源头管控作用,同时兼顾国家、省级、行业、企业现有工作基础,严格遵循数据可得、方法可行、结果可比、算法科学原则,科学制定针对不同对象的碳排放核算方法,从而为促进经济社会发展全面绿色转型提供支撑和保障。

依托信息化手段提升数据质量已成为诸多行业共识。《方案》也明确提出“应用先进技术。加强碳排放统计核算信息化能力建设,加快推进5G、大数据、云计算、区块链等现代信息技术的应用,优化数据采集、处理、存储方式。” 现阶段,部分钢铁企业及信息技术服务商也不同程度开发和应用了碳排放管理平台。
然而,实现大数据的良性应用,让信息化技术的应用真正服务于《方案》重点任务及目标落实,核心应是让碳排放数据做到“取之于民,用之于民”。
一是利用信息化技术,推进计量数字化转型,加快推动实现基于科学统一碳核算方法学的碳排放数据线上采集率百分之百,系统性避免人为因素干扰,有效支撑排放因子库建立,提升数据质量。二是在实现数据管理可视化功能基础上,进一步推动实现数据挖掘及优化控制。简单来说,既需要做“数学题”,更需要做“科学题”。一方面,数学为科学研究提供了工具。另一方面,当数学发展到逐步成熟阶段,应充分体现数据的价值化应用,支撑数字经济健康发展。

“不立规矩,无以成方圆”,顶层设计的落地与实现,需要通过“建章立制”来指导和规范碳排放数据管理各项日常工作的开展,从而达到数据质量真正有效提升,并最终使得数据赋能行业企业高质量发展。
钢铁行业企业碳排放管理长效机制的建立需聚焦三个方面:一是明确组织职责,实现跨部门协同。钢铁产业链长、覆盖面广,碳排放数据管理涉及多部门,应在牵头部门统筹下,各部门依托各自专业能力与数据管辖权,实现高效协同配合。二是细化制度体系,激活工作机制。在符合企业低碳发展战略基础上,应充分结合生产经营组织架构与管理机制,将数据管理工作纳入企业生产经营、项目审批核准等全过程管理实践中。三是持续运行优化,强化常态化管理。随着数据管控平台的普及,应进一步标准化流程,实现统一规范管理。通过信息化技术手段及完善的规章制度,确保数据管理工作的持续发展。

应对气候变化不是别人要我们做,而是我们自己要做,是我们推动可持续发展的内在要求,是我们构建人类命运共同体的责任担当。
中国钢铁行业以高-转长流程生产工艺为主,能源消费结构以煤炭为主,碳排放结构以化石燃料燃烧为主。同时,作为完全竞争行业,钢铁行业还面临严峻的国际、国内 “碳经济”挑战,因此行业、企业碳排放统计核算体系要做到与国际接轨,并实现常态化管理和定期更新机制。
无论是应对国际绿色低碳壁垒,或是国内不同行业竞争,钢铁行业、企业应首先坚持问题导向原则,刀刃向内,苦练内功,夯实基础。从完善体制机制方面,应积极跟踪了解国际国内规则,做好统筹谋划;强化能力建设,推动碳市场纳入步伐;完善标准体系,提升认证水平。同时,加快形成倒逼机制,通过加大减碳及技术创新力度,优化能源结构;推动兼并重组,优化产业结构;拓宽出口市场,改善贸易结构等举措,加快推动钢铁加快绿色低碳转型。
另一方面,中国钢铁行业作为最具竞争力行业,已具体规模、装备、绿色低碳及智慧等方面引领。应进一步加强碳排放核算领域国际交流,积极参与碳排放国际标准制定,提升构建碳排放统计核算体系的国际话语权。
《方案》明确了加快建立统一规范的碳排放统计核算体系的总体要求和主要目标、重点任务、保障措施和工作要求,是做好碳达峰碳中和工作的重要基础。钢铁行业是碳排放重点领域,将进一步围绕《方案》要求,全面贯彻新发展理念,构建新发展格局,坚持用系统观念,精准高效提升碳排放数据管理能力,有力支撑钢铁低碳转型。
文章来源:中国冶金报社